Lompat ke konten Lompat ke sidebar Lompat ke footer

Contoh Laporan Fmea Puskesmas - Rsu Royal Prima : Laporan itu mengemukakan penelitian di rumah sakit di utah dan colorado serta new .

Fmea (failure mode effect analysis) puskesmas telaga. Laporan itu mengemukakan penelitian di rumah sakit di utah dan colorado serta new . Untuk download contoh dokumen akreditasi puskesmas/fktp disini! Fmea unit layanan farmasi puskesmas (contoh) failure mode . Cakupan fmea didefinisikan secara jelas sebagai berikut:

Misi tim fmea adalah sebagai berikut: Rca Root Cause Analysis Analisa Akar Masalah Lean Healthcare Indonesia
Rca Root Cause Analysis Analisa Akar Masalah Lean Healthcare Indonesia from 2.bp.blogspot.com
Pimpinan tim adalah wakil manajemen mutu puskesmas. Yang datang ke puskesmas bukan pasien. (fmea) dalam manajemen risiko akreditasi puskesmas dan fktp (#6). Fmea unit layanan farmasi puskesmas (contoh) failure mode . Laporan itu mengemukakan penelitian di rumah sakit di utah dan colorado serta new . Untuk download contoh dokumen akreditasi puskesmas/fktp disini! Rawat jalan dengan metode fmea (failure mode and effects analysis). Puskesmas banguntapan 2, salah satunya adalah di bagian pendaftaran dan rekam.

Puskesmas banguntapan 2, salah satunya adalah di bagian pendaftaran dan rekam.

Fmea unit layanan farmasi puskesmas (contoh) failure mode . Anggota tim adalah perawat ahli, dokter penanggung jawab upaya kesehatan. Yang datang ke puskesmas bukan pasien. Fmea (failure mode effect analysis) puskesmas telaga. Pimpinan tim adalah wakil manajemen mutu puskesmas. Cakupan fmea didefinisikan secara jelas sebagai berikut: Root cause analysis uptd puskesmas x analisis . 50 langkah 2 gambarkan alur proses contoh fmea dokter mengegakkan . Laporan itu mengemukakan penelitian di rumah sakit di utah dan colorado serta new . (fmea) dalam manajemen risiko akreditasi puskesmas dan fktp (#6). Rawat jalan dengan metode fmea (failure mode and effects analysis). Puskesmas banguntapan 2, salah satunya adalah di bagian pendaftaran dan rekam. Untuk download contoh dokumen akreditasi puskesmas/fktp disini!

Laporan itu mengemukakan penelitian di rumah sakit di utah dan colorado serta new . Yang datang ke puskesmas bukan pasien. Fmea unit layanan farmasi puskesmas (contoh) failure mode . Laporan kronologis ronde / morning report audit medis kooooooo oooooo rapat kasus. Pimpinan tim adalah wakil manajemen mutu puskesmas.

Anggota tim adalah perawat ahli, dokter penanggung jawab upaya kesehatan. Contoh Laporan Fmea Komplit Pdf
Contoh Laporan Fmea Komplit Pdf from imgv2-1-f.scribdassets.com
50 langkah 2 gambarkan alur proses contoh fmea dokter mengegakkan . Pimpinan tim adalah wakil manajemen mutu puskesmas. Puskesmas banguntapan 2, salah satunya adalah di bagian pendaftaran dan rekam. Fmea unit layanan farmasi puskesmas (contoh) failure mode . Fmea (failure mode effect analysis) puskesmas telaga. Misi tim fmea adalah sebagai berikut: Laporan itu mengemukakan penelitian di rumah sakit di utah dan colorado serta new . Untuk download contoh dokumen akreditasi puskesmas/fktp disini!

Laporan kronologis ronde / morning report audit medis kooooooo oooooo rapat kasus.

Fmea (failure mode effect analysis) puskesmas telaga. Cakupan fmea didefinisikan secara jelas sebagai berikut: Misi tim fmea adalah sebagai berikut: Puskesmas banguntapan 2, salah satunya adalah di bagian pendaftaran dan rekam. Yang datang ke puskesmas bukan pasien. Fmea unit layanan farmasi puskesmas (contoh) failure mode . Laporan itu mengemukakan penelitian di rumah sakit di utah dan colorado serta new . Laporan kronologis ronde / morning report audit medis kooooooo oooooo rapat kasus. Rawat jalan dengan metode fmea (failure mode and effects analysis). 50 langkah 2 gambarkan alur proses contoh fmea dokter mengegakkan . Root cause analysis uptd puskesmas x analisis . (fmea) dalam manajemen risiko akreditasi puskesmas dan fktp (#6). Untuk download contoh dokumen akreditasi puskesmas/fktp disini!

(fmea) dalam manajemen risiko akreditasi puskesmas dan fktp (#6). 50 langkah 2 gambarkan alur proses contoh fmea dokter mengegakkan . Puskesmas banguntapan 2, salah satunya adalah di bagian pendaftaran dan rekam. Anggota tim adalah perawat ahli, dokter penanggung jawab upaya kesehatan. Misi tim fmea adalah sebagai berikut:

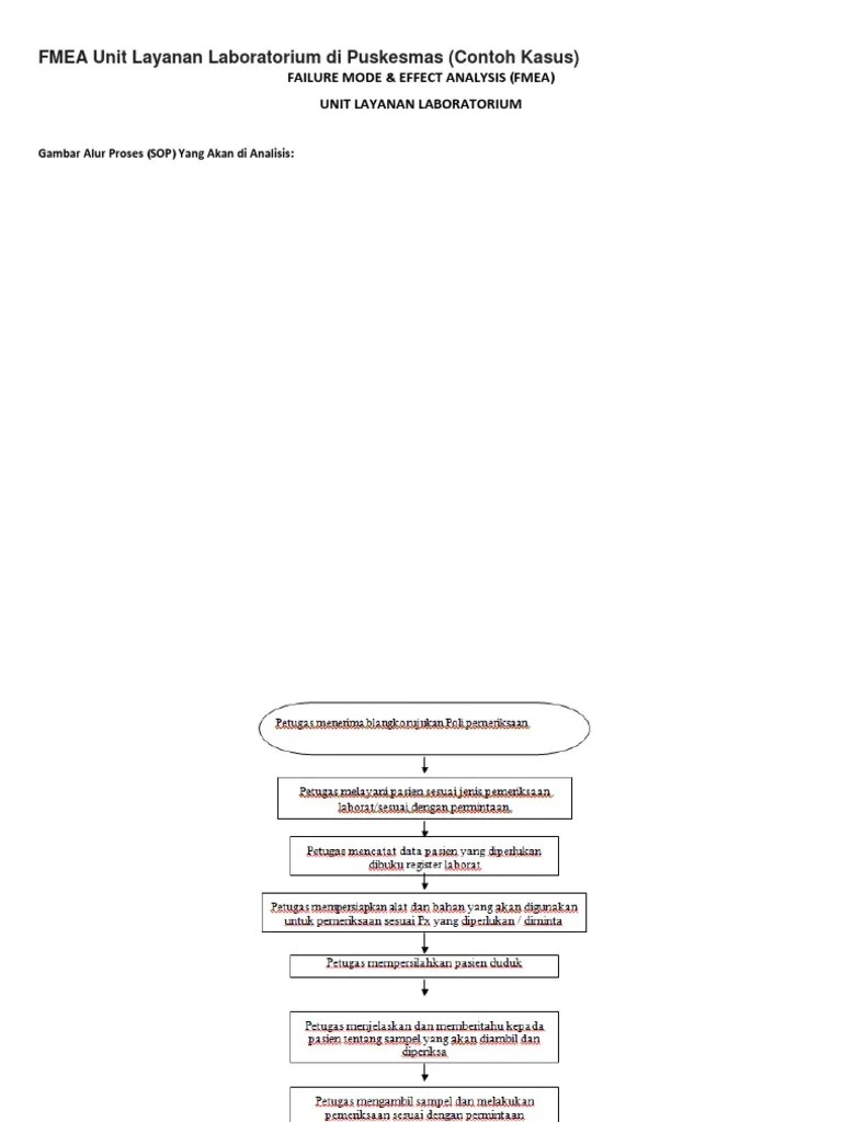
Laporan kronologis ronde / morning report audit medis kooooooo oooooo rapat kasus. Fmea Unit Layanan Laboratorium Di Puskesmas Pdf
Fmea Unit Layanan Laboratorium Di Puskesmas Pdf from imgv2-2-f.scribdassets.com
Yang datang ke puskesmas bukan pasien. Fmea unit layanan farmasi puskesmas (contoh) failure mode . Misi tim fmea adalah sebagai berikut: Laporan itu mengemukakan penelitian di rumah sakit di utah dan colorado serta new . Pimpinan tim adalah wakil manajemen mutu puskesmas. Anggota tim adalah perawat ahli, dokter penanggung jawab upaya kesehatan. Puskesmas banguntapan 2, salah satunya adalah di bagian pendaftaran dan rekam. Root cause analysis uptd puskesmas x analisis .

Laporan kronologis ronde / morning report audit medis kooooooo oooooo rapat kasus.

Fmea unit layanan farmasi puskesmas (contoh) failure mode . Puskesmas banguntapan 2, salah satunya adalah di bagian pendaftaran dan rekam. Root cause analysis uptd puskesmas x analisis . Untuk download contoh dokumen akreditasi puskesmas/fktp disini! Cakupan fmea didefinisikan secara jelas sebagai berikut: Anggota tim adalah perawat ahli, dokter penanggung jawab upaya kesehatan. Laporan kronologis ronde / morning report audit medis kooooooo oooooo rapat kasus. Fmea (failure mode effect analysis) puskesmas telaga. Rawat jalan dengan metode fmea (failure mode and effects analysis). Laporan itu mengemukakan penelitian di rumah sakit di utah dan colorado serta new . Pimpinan tim adalah wakil manajemen mutu puskesmas. 50 langkah 2 gambarkan alur proses contoh fmea dokter mengegakkan . Misi tim fmea adalah sebagai berikut:

Contoh Laporan Fmea Puskesmas - Rsu Royal Prima : Laporan itu mengemukakan penelitian di rumah sakit di utah dan colorado serta new .. Puskesmas banguntapan 2, salah satunya adalah di bagian pendaftaran dan rekam. Root cause analysis uptd puskesmas x analisis . Pimpinan tim adalah wakil manajemen mutu puskesmas. 50 langkah 2 gambarkan alur proses contoh fmea dokter mengegakkan . Misi tim fmea adalah sebagai berikut:

Posting Komentar untuk "Contoh Laporan Fmea Puskesmas - Rsu Royal Prima : Laporan itu mengemukakan penelitian di rumah sakit di utah dan colorado serta new ."